各位会员、各位兄弟商会会员,商会将于12月初再次组织会员企业赴云南考察,有关事项如下,欢迎有意向的企业报名:
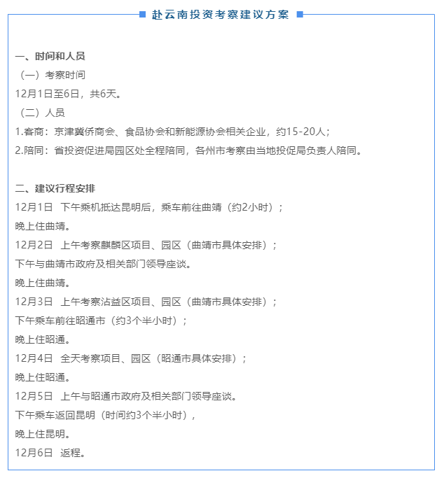
1. 考察时间:初步定于2019年12月初,具体时间另行函告,招商项目、具体路线和方案参照后附文件。
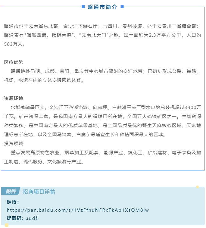
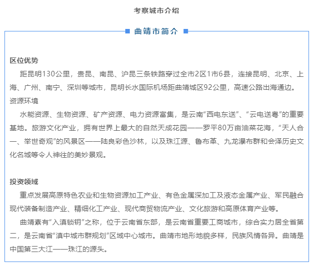
2. 本次考察地点定为曲靖和昭通,两地之间的县级园区考察点未在方案中注明,可以根据企业具体考察项目进行微调。
3.考察活动大交通费用(往返机票)由企业自行负担,商会将给予一定程度的住宿补贴,具体补贴标准将在组团后统一公布。
4. 在滇期间的伙食、考察和当地交通费用由商会和云南接待方分别负责。
5. 本次活动以考察为主,请有意参与此次考察的企业将感兴趣的项目提前发至秘书处,便于与当地招商部们对接。
6. 注意事项:凡参加过之前云南考察一次以上(不含一次)的企业,将不在此次云南之行的报名范围内,诚挚邀请还未到过云南的企业参加此次考察活动。
7. 各位有意出行的企业若有任何关于此次出行的意见和建议,都可以私信我提出,我们可以随时就方案和路线进行微调。欢迎您报名,谢谢各位!

