www.tjqiaoshanghui.com
天津市侨商会
网站首页
新闻中心
侨商资讯
商会动态
会企时讯
走进商会
商会简介
商会章程
登记事项
组织机构
收费证明
加入商会
侨商风采
品牌侨企
侨商风采
政策学习
联系我们
022-23122931
2026
服务会员 服务经济 服务社会
天津市侨商会
商会简介
商会章程
加入商会
品牌侨企
政策学习
联系我们
友情链接
网站首页
>
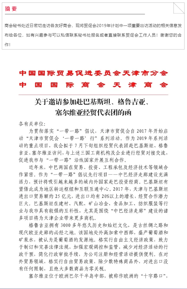
关于邀请参加赴巴基斯坦、格鲁吉亚、塞尔维亚经贸代表团的邀请函
关于邀请参加赴巴基斯坦、格鲁吉亚、塞尔维亚经贸代表团的邀请函
来源:
|
作者:
qiaoshanghui
|
发布时间:
2019-03-06
|
1268
次浏览
|
分享到:
上一篇:
新春伊始,侨商会秘书......
下一篇:
第十五届PECC博览......